首页
Home
RFID电子标签
Nav
RFID读写设备
Nav
智能终端
Nav
关于我们
Nav
联系我们
Nav
公司简介
Nav
RFID纸标签
柔性抗金属标签
注塑类电子标签
PCB电子标签
硅胶电子标签
卡片 滴胶卡
耐高温特种标签
畜牧用特种系列
多通道读写器
RFID 天线
桌面读卡器
RFID 手持机
RFID智能柜
RFID系统方案定制
全国免费咨询热线:
400-178-6118
在线客服
产品咨询
技术咨询
联系方式
崔经理:13590303690
联系电话:400-178-6118
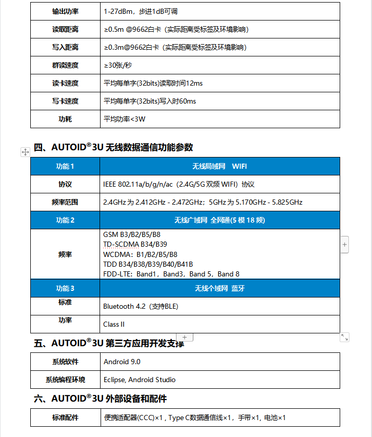
AU3U RFID手持终端
尺寸
:
58(H)×66(W)×18(T)mm(最厚处28.6mm)
类型
:
超高频手持机
订购热线
:
13590303690
技术咨询
:
400-178-6118
服务邮箱
:
jason@adworld.net.cn
产品详情
ADWORLD
联系微信:13590303690(崔经理) 手机号码:13590303690(崔经理) 联系邮箱:jason@adworld.net.cn 联系电话:400-178-6118 联系地址:深圳市福田区深南大道杭钢富春商务大厦11楼
产品中心
电子标签
读写设备
智能终端
关于我们
联系我们
公司介绍
产品展示